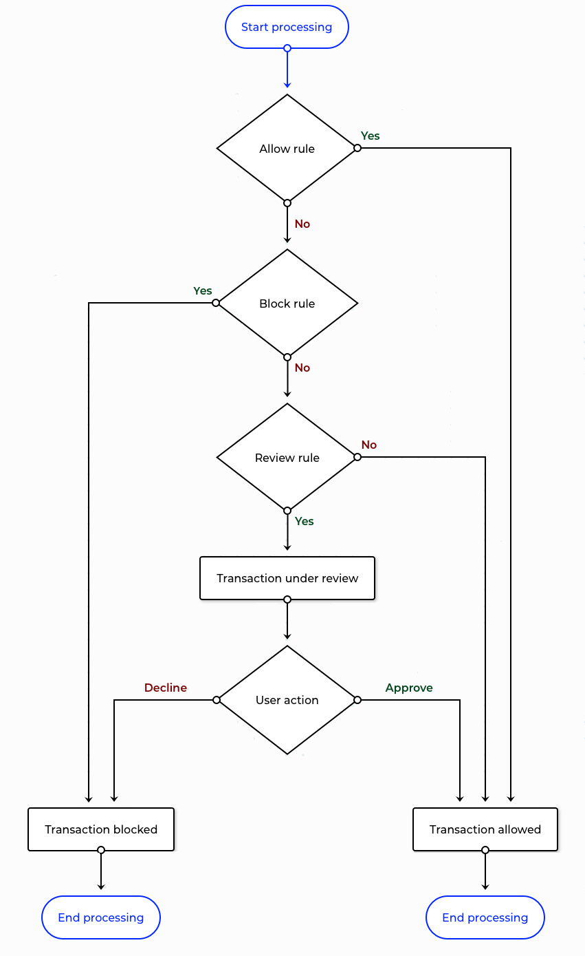
Reglas de fraude de Rapyd Protect
Comprender la jerarquía de reglas
Hay tres categorías principales de reglas:
Permitir - Este tipo de regla tiene prioridad sobre las reglas de bloqueo o revisión. Se permite cada transacción si cumple los criterios definidos en este tipo de regla.
Bloquear - Se bloquea una transacción si cumple los requisitos definidos en este tipo de regla (y no coincide con ninguna de las reglas de Permitir).
Revisar - Se enviará una transacción a la sección «En revisión» si cumple las condiciones definidas en este tipo de regla (y no coincide con ninguna de las reglas de Permitir o Bloquear). Tendrá que aprobar o rechazar manualmente cada transacción En proceso de revisión dentro de 7 días.
El siguiente diagrama ilustra cómo Rapyd Protect determina el orden de las operaciones para los tres tipos de reglas:
