Provisionamiento de la billetera digital
Puede añadir una tarjeta emitida a una billetera digital mediante un proceso denominado provisionamiento. Una tarjeta se provisiona cuando el número de cuenta principal (PAN) de la tarjeta emitida se tokeniza y se almacena como un token digital. Después, el token digital se agrega a la billetera digital para almacenar la información de la tarjeta. Se pueden asignar varios tokens digitales a la misma tarjeta.
Puede provisionar tarjetas emitidas por Rapyd y añadirlas a una billetera digital como Apple Pay y Google Pay.
Hay dos tipos principales de provisionamiento: provisionamiento manual y provisionamiento en la aplicación.
El provisionamiento manual se refiere al proceso en el que los detalles de la tarjeta del cliente se agregan manualmente a una billetera digital móvil local almacenada en un dispositivo móvil. Esta acción normalmente la realiza el cliente.
El provisionamiento en la aplicación se refiere al proceso en el que los detalles de la tarjeta del cliente se añaden a la billetera digital mediante una aplicación creada por el emisor. El provisionamiento manual y en la aplicación es similar, pero requiere diferentes niveles de verificación para transmitir y almacenar la información de identificación personal (PII).
Puede usar la Rapyd API para provisionar las tarjetas emitidas a una billetera digital.
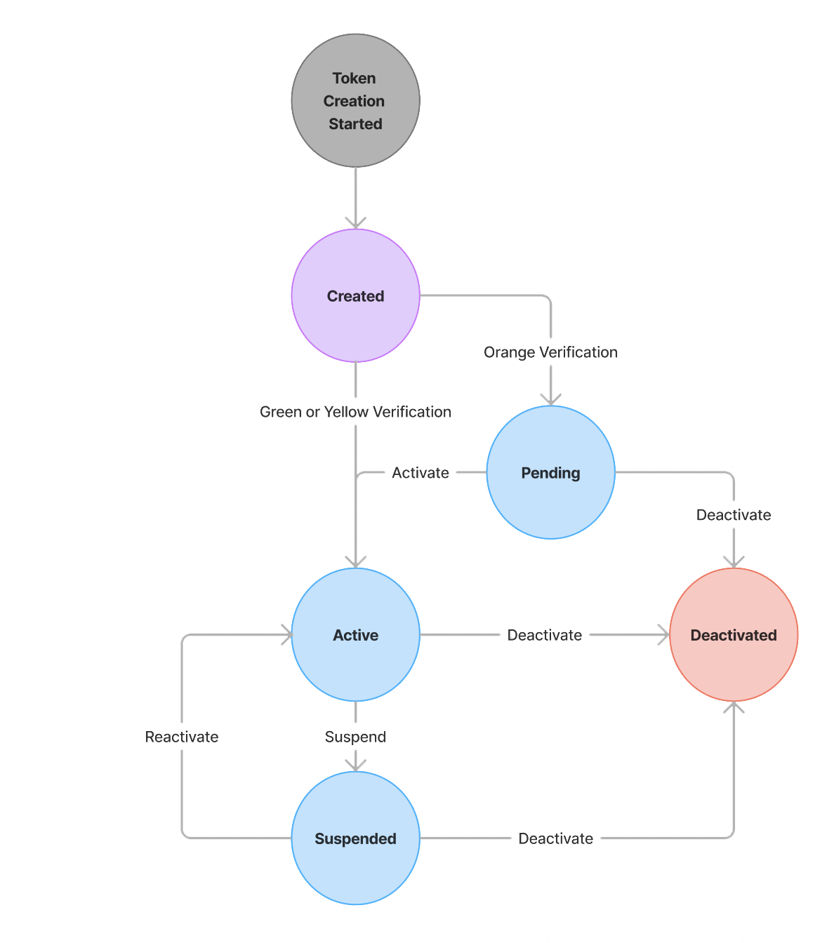
Puede gestionar los tokens de sus tarjetas mediante la Rapyd API. Puede crear tokens, inhabilitarlos y cambiar el estado. El siguiente diagrama de flujo describe el ciclo de vida de los tokens y demuestra la relación entre los distintos estados de los tokens.

Los estados de los tokens se resumen en la siguiente tabla:
Descripción de los estados de los tokens
Estado del token | Descripción |
|---|---|
Creado | La creación del token está en curso. |
Activo | El token está activo y se puede usar para realizar pagos. |
Pendiente | El token está pendiente para la activación. Es relevante para los tokens que requieren una verificación de color naranja. |
Suspendido | El token se suspende temporalmente y se puede volver a activar. |
Desactivado | El token se ha desactivado o eliminado. |
Verificación de la solicitud de token
Cuando se solicita un token de tarjeta, es posible que el emisor exija ciertos niveles de verificación. En la siguiente tabla se describen los distintos niveles de verificación y sus requisitos:
Descripción de los niveles de verificación
Nivel de verificación | Tipo de provisionamiento | Descripción |
|---|---|---|
Verificación verde | En la aplicación | No se requiere ninguna verificación adicional para la solicitud del token |
Verificación amarilla | Manual / en la aplicación | Ingrese su contraseña de un solo uso (OTP) para completar la verificación |
Verificación naranja | Manual / en la aplicación | Ingrese su contraseña de un solo uso y comuníquese con su emisor. Póngase en contacto con su emisor para obtener una verificación adicional. |
Como comercio asociado con Rapyd, le interesará proporcionar las tarjetas emitidas a su aplicación local. Intégrese con Google Pay o Apple Pay para ampliar la funcionalidad de su aplicación móvil. Use la Rapyd API para habilitar el aprovisionamiento de tarjetas. Los clientes pueden añadir sus tarjetas a sus billeteras de Google Pay o Apple Pay mediante su aplicación, lo que mejora su experiencia.

El cliente agrega manualmente los detalles de su tarjeta a una billetera digital.
Rapyd procesa la información del token y envía una verificación OTP.
El token es creado por la Card Network.
El token se activa en los servidores de la billetera digital.
El cliente completa la verificación (ya sea con OTP o con la verificación de OTP y del emisor).

Usted añade los detalles de la tarjeta del cliente a través de su aplicación.
La solicitud de provisionamiento se envía a Rapyd.
El cliente completa la verificación (OTP y verificación del emisor).
Obtiene una carga útil de respuesta con el token. Reenvíe el token a la aplicación móvil de la ewallet para crear el token digital.
Certificación PCI
Solo clientes con la certificación PCI-DSS pueden gestionar la información de identificación personal de las tarjetas. Este método está disponible para los comercios que hayan firmado un acuerdo especial con Rapyd.
Requisitos de provisionamiento en la aplicación
Antes de poder habilitar el provisionamiento en la aplicación mediante la Rapyd API, también debe integrarlo con las plataformas para desarrolladores de Apple Pay o Google Pay. Cada servicio de billeteras digitales tiene una serie de requisitos que debe cumplir para integrar las funciones de Google Pay o Apple Pay en su aplicación.
Tras la integración, la Rapyd API le permite usar el provisionamiento en la aplicación para las tarjetas emitidas por Rapyd.
Para obtener información más específica sobre cómo realizar la integración con Google Pay o Apple Pay, consulte la Documentación para desarrolladores de Apple y la documentación para desarrolladores de Google.
Conozca los siguientes requisitos para completar la integración:
Intégrelo con el emisor de la tarjeta.
Nota: Rapyd, como emisor de su tarjeta, interactuará con los servidores de billeteras digitales para transferir los datos de carga cifrados y tokenizar la información de la tarjeta.
Regístrese como desarrollador con su proveedor de la billetera digital (Google Pay o Apple Pay).
Visualice el botón Apple Pay o Google Pay en su aplicación.
Inicie la solicitud de aprovisionamiento.
Nota: Utilizará la Rapyd API para iniciar la solicitud de provisionamiento.
Provisionamiento en la aplicación
Puede proporcionar una tarjeta a una billetera digital. Use los parámetros de ruta aplicables para la solicitud:
Descripción de los parámetros de ruta
Parámetro de ruta | Descripción |
|---|---|
google_pay | La billetera digital de Google Pay utilizada para el provisionamiento de tarjetas. |
apple_pay | La billetera digital de Apple Pay utilizada para el provisionamiento de tarjetas. |
Nota: El parámetro de ruta google_pay se usa en la solicitud de ejemplo que aparece a continuación.
Solicitud de provisionamiento en la aplicación
Solicitud
// Request URL: POST https://sandboxapi.rapyd.net/v1/issuing/cards/:card_id/card_tokens/google_pay { "client_wallet_provider": "40010075001", "client_wallet_account_id": "4CEBB556CBB31B94", "client_device_id": "je-UCHgwQ97Icy-wrI_f48PU" }
Respuesta de provisionamiento en la aplicación
Respuesta
{ "status": { "error_code": "", "status": "SUCCESS", "message": "", "response_code": "", "operation_id": "11b95b4b-7783-4062-b32f-d607c3f5bad1" }, "data": { "PaymentInstrumentData": "", "UserAddress": { } } }
Puede listar los tokens de tarjeta existentes adjuntos a una tarjeta específica. Use los siguientes parámetros:
Descripción de los parámetros de ruta
Parámetro de ruta | Descripción |
|---|---|
card_id | El ID de la tarjeta que comienza por card_. |
Listar la solicitud de tokens de tarjeta disponibles
Solicitud
// Request URL: GET https://sandboxapi.rapyd.net/v1/issuing/cards/:card_id/card_tokens // Message body absent
Listar la respuesta de tokens de tarjeta disponibles
Respuesta
{ "status": { "error_code": "", "status": "SUCCESS", "message": "", "response_code": "", "operation_id": "386fcaf5-d50c-43b0-9d12-ead3d3c0ef11" }, "data": [ { "HashedTokenId": "p37Y9skr7289mUWKrCSss+L47yjDGkEcD5BOuYXRMV0=", "TokenIdLast4": "L011", "DeviceId": "TestDeviceId987654321011", "DeviceManufacturer": "LG", "DeviceLanguageCode": "is", "DeviceName": "G8 Feitur V", "CreationTime": "2019-04-01T00:00:00", "TokenRequestorId": "40010030273", "TokenRequestorName": "Apple Pay", "Status": "INACTIVE" }, { "HashedTokenId": "WcOpDxmzhWN9SCp2nTf0mtIN+6DKHBr9/uNak/nTXg4=", "TokenIdLast4": "L012", "DeviceId": "TestDeviceId987654321012", "DeviceManufacturer": "LG", "DeviceLanguageCode": "is", "DeviceName": "G8 Feitur V", "CreationTime": "2019-04-01T00:00:00", "TokenRequestorId": "40010075001", "TokenRequestorName": "Google Pay", "Status": "SUSPENDED" }, { "HashedTokenId": "rUIJkyoz4J8EvxsZuedskKjA+fOYluu0GRZXARd2ytE=", "TokenIdLast4": "L013", "DeviceId": "TestDeviceId987654321013", "DeviceManufacturer": "LG", "DeviceLanguageCode": "is", "DeviceName": "G8 Feitur V", "CreationTime": "2019-04-01T00:00:00", "TokenRequestorId": "40010051602", "TokenRequestorName": "Amazon", "Status": "ACTIVE" }, { "HashedTokenId": "9Q5xEzliI1Iyx0FU4gWKML2YUnGEUuCGVAExDHjKsts=", "TokenIdLast4": "L014", "DeviceId": "TestDeviceId987654321014", "DeviceManufacturer": "LG", "DeviceLanguageCode": "is", "DeviceName": "G8 Feitur V", "CreationTime": "2019-04-01T00:00:00", "TokenRequestorId": "40010075839", "TokenRequestorName": "Netflix", "Status": "DEACTIVATED" } ] }
Puede cambiar el estado del token de su tarjeta a uno de los siguientes estados:
Activo
Pendiente
Suspendido
Desactivado
Utilice los siguientes parámetros de ruta y campos obligatorios en la solicitud:
Descripción de los parámetros de ruta
Parámetro de ruta | Descripción |
|---|---|
activar | El token se activará. |
reactivar | El token se reactivará. |
suspender | El token se suspenderá. |
Nota: El parámetro de ruta suspend se utilizará en la solicitud de ejemplo que aparece a continuación
Utilice los siguientes campos obligatorios en la solicitud:
Descripción de los campos obligatorios
Campo | Descripción |
|---|---|
hashed_token_id | Un identificador único para el token. |
performed_by | El usuario que envía el cambio de estado del token. Longitud de caracteres: 50. |
request_reason | El motivo del cambio de estado del token. Longitud de caracteres: 5 - 254. |
Solicitud de cambio de estado del token
Solicitud
// Request URL: POST https://sandboxapi.rapyd.net/v1/issuing/cards/:card_id/card_tokens/suspend { "hashed_token_id": "dB/xDjJzxcwruDMTMLmdjs7UZ7JW97CHKwmMgg9hk14=", "performed_by": "user name", "request_reason": "some reason" }
Respuesta de cambio de estado del token
Respuesta
{ "status": { "error_code": "", "status": "SUCCESS", "message": "", "response_code": "", "operation_id": "60e0671a-cae9-4568-bb8c-8db58677dc46" } }